为深入学习贯彻习近平总书记关于高等教育的重要论述和深化全民阅读的重要指示要求,进一步优化民办高校校园阅读生态,深化书香校园建设,引导大学生树立“与书为友、以读修身”的成长理念,养成多读书、读好书、善读书的良好习惯,山东省高等学校图书情报工作委员会、山东省高校图工委民办高校图书馆协作组、山东现代学院与超星集团山东分公司联合在全省民办高校范围内,开展民办高校图书馆“超星杯”书香校园主题共读活动,我校图书馆组织我校全体师生参加。具体通知如下:
主办单位: 山东省高等学校图书情报工作委员会
承办单位: 山东省高校图工委民办高校图书馆协作组
山东现代学院图书馆
协办单位: 超星集团山东分公司
组织单位:青岛滨海学院图书馆
2025年12月8日至12月28日
我校全体师生
读者可通过学习通APP/移动图书APP参与“共读”活动,在应用中进行线上阅读,查看图书内容详情和各章节“已读/未读”状态,分享共读图书书评,并实时线上查看阅读排行榜。
本次共读活动制定了积分规则,读者的阅读行为会转化为相应积分,同时将依据积分情况生成排行榜。具体规则如下:
1.图书阅读:每阅读10分钟,即可积累5积分。
2.书评发表:发表一条不少于20字的书评,可获得5积分。每本书通过书评获取的积分上限为50分。
3.图书打卡:每本图书每天能打卡1次,每次打卡可获得2积分。
4.评论被点赞一次,积2分。
1.手机端下载超星“学习通APP”或“移动图书馆APP”。
2.用手机号注册账号,注册账号时应实名,并准确填写所属单位。
3.学习通APP/移动图书馆APP右上角输入邀请码“sdxdxytsg”,进入首页,点击“‘超星杯’书香校园共读活动”栏目,参与共读活动。

4.每日点击活动应用,阅读活动推荐图书。

5.活动应用书评区分享阅读心得。
6.可实时查看活动积分排行。
活动结束后,根据读者参与活动积分排名评定奖项。
校级:
1.设一等奖9名 二等奖15名 三等奖24名
2.颁发校级荣誉证书
3.奖励一等奖获得者第二课堂智育6积分,奖励二等奖获得者第二课堂智育4积分,奖励三等奖获得者第二课堂智育2积分
4.奖励参加者第二课堂智育0.5积分
省级:

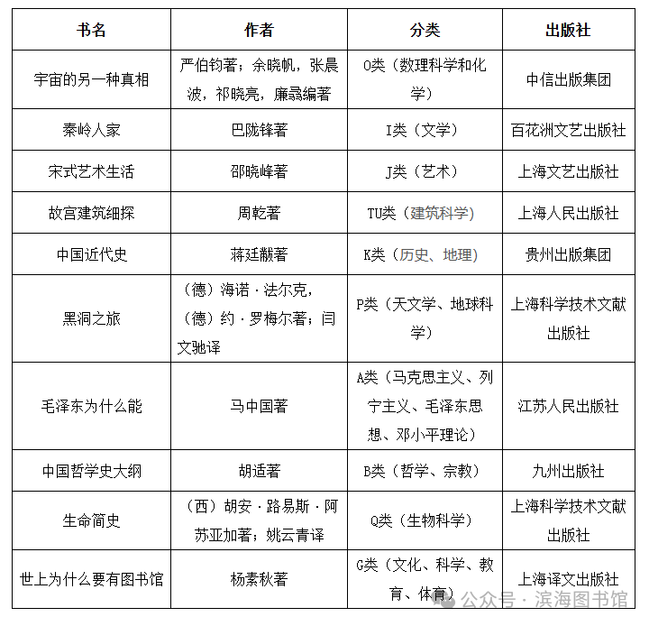
附:共读书单
青岛滨海学院图书馆
2025年12月9日